招生宣传

2026年同等学力人员 申请硕士(专业)学位招生简章

2025-12-09

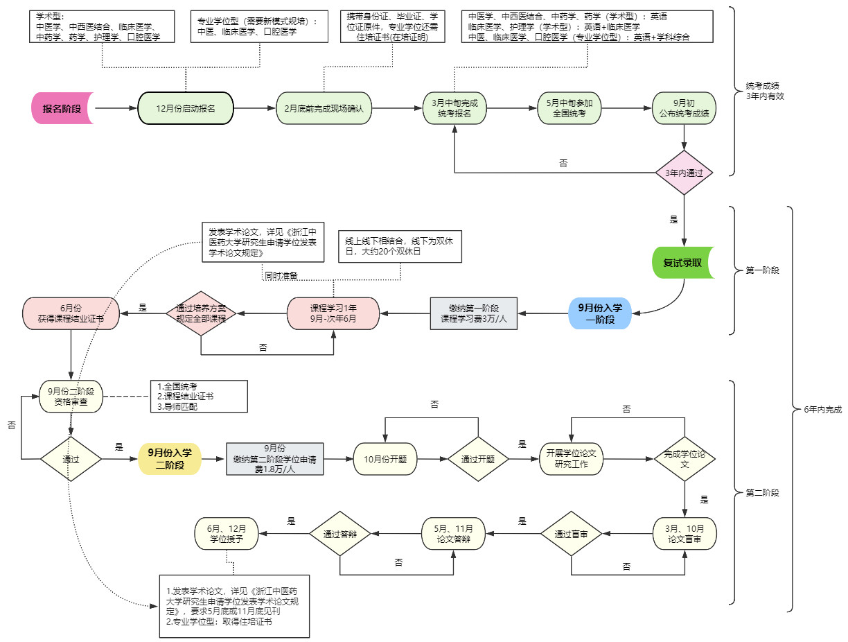
为完善临床医师以研究生毕业同等学力获得临床医学、口腔医学、中医硕士专业学位的有效途径,根据《国务院学位委员会关于授予具有研究生毕业同等学力人员硕士、博士学位的规定》(学位〔1998〕54号)、教育部等六部门《关于医教协同深化临床医学人才培养改革的意见》(教研〔2014〕2号)及《关于授予具有研究生毕业同等学力人员临床医学、口腔医学和中医硕士专业学位的试行办法》(学位〔2015〕10号)文件精神,根据学校实际情况,本年度招生采用“先统考、再入学”的模式,现报名相关事宜通知如下:

一、招收专业及要求

1.招收专业

我校同等学力人员申请硕士学位招生专业分学术型与专业型,含中医学、中西医结合、临床医学、中药学、药学、护理学、口腔医学等(具体招生目录及类别见附件1),专业及学位类型一旦选定不可变更

2.申请条件

申请人要求拥护中国共产党的领导,愿为社会主义现代化建设事业服务;爱岗敬业,遵纪守法,具有良好个人素养、身体健康,能充分协调好工作与学习关系的医药卫生从事人员。

(一)学术学位

(1)已获得学士学位,并在获得学士学位后工作3年以上(即2023年3月初前取得学士学位),或虽无学士学位,但已获得硕士、博士学位者(对已获得的学士、硕士或博士学位为国(境)外学位的,其所获的国(境)外学位需经教育部留学服务中心认证)。

(2)申请学习的专业,应与原有本科学历专业相近,或与当前所从事的工作相关。

(二)专业学位

(1)临床医学类、中医学类、中西医结合类和口腔医学类专业本科毕业生并获得医学学士学位。

(2)正在进行住院医师规范化培训(以下简称住培)的住院医师,或已获得《住院医师规范化培训合格证书》的临床医师(仅接受参加新模式住培人员申报,可参考附件2住培合格证书示例)。

(3)申请人申请的专业学位类别,应与住院医师规范化培训招收专业相对应(见附件2),否则资格审查不予通过。

二、全国统考预报名阶段

1、统考报名注册

时间:2026年1月12日16:00前。

流程:进入“全国同等学力人员申请硕士学位管理工作信息平台(https://tdxl.chsi.com.cn/tdxlsqxt/)”进行注册,并提交相应学位申请(国家平台操作指南详见附件3),注册信息必须确保真实无误,注册手机号须与钉钉绑定手机号一致。

前期已通过“全国同等学力人员申请硕士学位管理工作信息平台”向其他高校申请过学位但未取得学位人员(系统状态为已入册),需联系原申请高校清退后方可向我校申请。清退流程通常需要一定时间,请考生务必在1月12日报名截止前完成,以免错过报名。

2.现场确认

时间:2026年1月12日-16日(每天8:30-11:00、14:00-16:30)。

地点:杭州市滨江区滨文路548号浙江中医药大学(进校需预约登记,预约流程请见附件5)。

要求:

①必须本人到场(含“人脸识别拍照”环节);

②现场确认前,确保已在全国平台成功提交学位申请(平台截止时间:1月12日16:00前,逾期不再开放)。

③材料清单:居民身份证(原件及复印件)本科毕业证书、学士学位证书(原件及复印件)申请专业学位的还需提供住培证书(原件及复印件)附件4模板开具的住培证明

三、全国统考阶段

1.报名时间:2026年3月初

2.考试时间:2026年5月中下旬

3.统考科目及考试大纲指南可参考我校“关于做好2025年同等学力人员申请硕士学位外国语水平和学科综合水平全国统一考试工作的通知(https://yjsgl.zcmu.edu.cn/show/5753)”,2026年考试全国统考报名通知及安排详见我校研究生院官网后续通知。

四、择优录取阶段

1.申请人在2026年完成统考注册后,在3年内(即2028年及以前)通过规定全国统考的全部应试科目后,可向学校提交入学申请,学校将于9月左右组织材料审核及择优录取工作(通知另行公布)。

2.录取后,进入第一阶段课程学习,需缴纳学费3万元/人;符合第二阶段学位申请条件,需缴纳学费1.8万元/人。

五、课程学习规定

1.学习方式:以研究生毕业同等学力申请硕士学位的在职人员采取不离岗的学习方式,课程学习为面授与自学相结合,一般安排在双休日进行集中授课,学习年限为1年。

2.结业证书:按学校统一规定的相应专业研究生培养方案完成课程学习,通过考试,修完规定学分,制发“浙江中医药大学同等学力人员申请硕士学位课程学习结业证书”。

3.学位申请时限:自入学之日起,必须在6年内通过培养方案规定的全部课程考试,获得结业证书,申请专业学位者还需通过执业医师资格考试并取得住院医师规范化培训合格证书,并依据《浙江中医药大学授予具有研究生毕业同等学力人员硕士学位工作实施细则》向学校研究生院申请硕士(专业)学位。

若在6年内未完成学位申请工作者,则本次申请无效。

六、其他事宜

1.在国家平台注册及通过现场确认,不代表已被我校录取。

2.同等学力人员申请硕士学位课程学习属于非学历教育,在学信网上无硕士学籍信息,学员不脱离工作单位,其人事、工资、公费医疗等关系均不转入我校。外地来校学习人员食宿自理。

3.退学规定:学员因故终止学习,在学习开始前提出申请,可以办理退学手续。进入课程学习以后,不办理退学手续。

4.申请限制:申请人不得同时向两个及以上学位授予单位提出申请、不得同时申请两种学位。

5.未尽事宜请见常见问题解答(附件6)


附件:

1.招收专业一览表

2.专业学位类别住培专业对照及证书样式

3.国家平台-同等学力申硕系统注册操作指南

4.住培证明模板

5.入校访客申请流程

6.常见问题解答

7.同等学力申硕学位工作流程图

研究生院

2025年12月9日